总投资3.3万亿,涉及PC、双酚A、钛白粉、...
栏目:新闻动态 发布时间:2026-02-19
总投资3.3万亿,涉及PC、双酚A、钛白粉、涂料,河南省公布重点建设项目名单
时间:2020.02.24
责任编辑:苏秦
浏览:2631

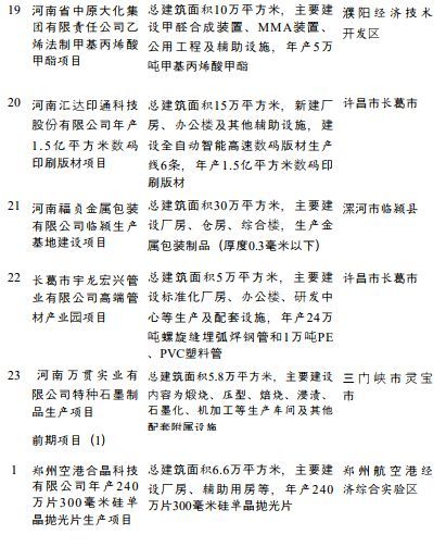
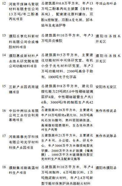
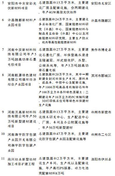
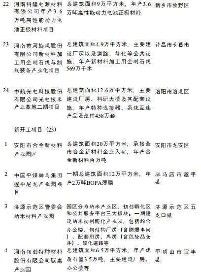
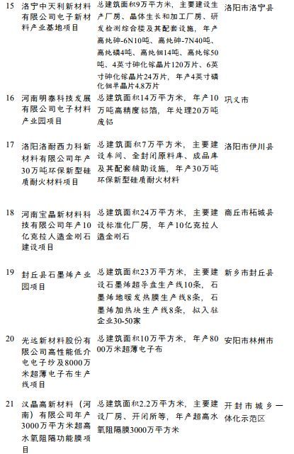
近日,河南省重点项目建设网发布《豫发改重点〔2020〕76号 关于印发2020年河南省重点建设项目名单的通知》,名单共列项目980个,总投资3.3万亿元,2020年计划完成投资8372亿元,涵盖了产业转型发展、创新驱动、基础设施、新型城镇化、生态环保、民生和社会事业六大领域,其中计划竣工项目147个、续建项目481个、计划新开工项目335个、前期项目17个。
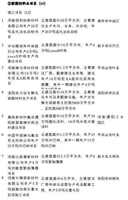
新型材料业项目工60个,其中竣工项目12个、续建项目24个、新开工项目23个,涉及钛白粉、高端涂料、聚碳酸酯、双酚A等项目。









文章来源:互联网
欢迎您投稿至:wei.liu@plaschain.com
欢迎您投稿至:wei.liu@plaschain.com
